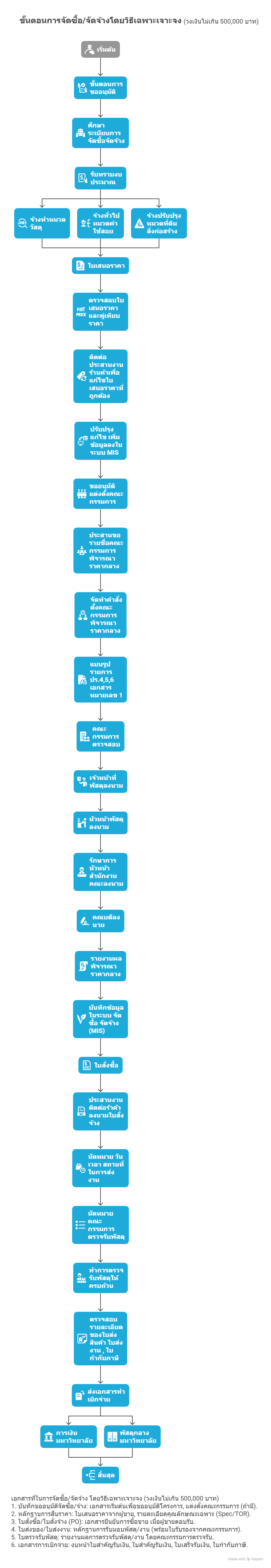
ขั้นตอนการจัดซื้อ/จัดจ้าง โดยวิธีเฉพาะเจาะจง (วงเงินไม่เกิน 500,000 บาท)

    สโมสรนักศึกษา
     
    สโมสรนักศึกษา
     


สำนักงานสีเขียว

รักสิ่งแวดล้อม รักรำไพ ร่วมใส่ใจ
Green University

ติดต่อ :: คณะวิศวกรรมศาสตร์และเทคโนโลยีอุตสาหกรรม

มหาวิทยาลัยราชภัฏรำไพพรรณี
41 ม.5 ต.ท่าช้าง ถ.รักศักดิ์ชมูล อ.เมื่อง จ.จันทบุรี 22000

โทร. 039-319111 ต่อ 10400
โทร. 039-471062
โทร. 086-4403058

industry@rbru.ac.th